本科招生网
网站首页
学校概况
学校简介
历史沿革
方位地图
学位点
招生专业
印象江南
视听江南
招生手册
校园风光
媒体江南
校园生活
学在江南
衣食住行
就业创业
升学深造
海外交流
在线咨询
教育部直属 国家“211工程”重点建设高校 一流学科建设高校
学校概况
学校简介
历史沿革
方位地图
学位点
您的当前位置:
网站首页
学校概况
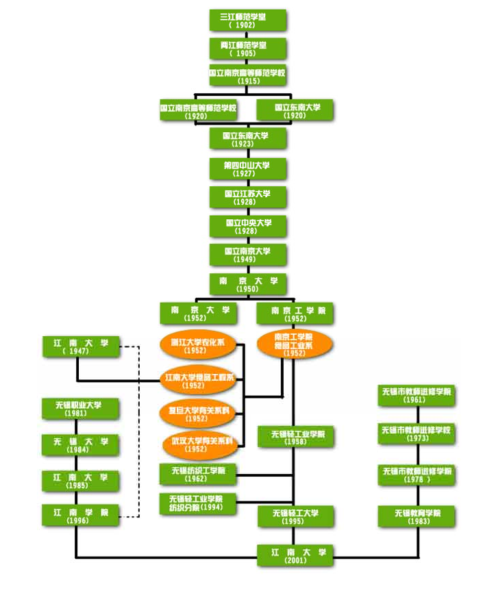
历史沿革
历史沿革
map