首页
学院概况
学院简介
学院领导
机构设置
成人教育
最新通知
招生信息
成教信息
专业介绍
规章制度
网络教育
最新通知
网教信息
自学考试
最新通知
招生信息
自考信息
专业介绍
规章制度
非学历教育
最新通知
招生信息
新闻中心
培训项目
网络课程
资料下载
党群工作
组织机构
支部园地
工会活动
办公系统
联系我们
首页
新闻动态
通知公告
学院概况
学院简介
学院领导
机构设置
成人教育
最新通知
招生信息
成教信息
专业介绍
规章制度
网络教育
最新通知
网教信息
自学考试
最新通知
招生信息
自考信息
专业介绍
规章制度
非学历教育
最新通知
招生信息
新闻中心
非学历信息
热招项目
培训项目
食品安全培训
企业培训
教师培训
职业资格培训
人文素养培训
网络课程
资料下载
管理文件
表格下载
软件下载
党群工作
组织机构
支部园地
工会活动
办公系统
联系我们
教学教务平台
学生学习平台
站点管理平台
成人教育
最新通知
招生信息
成教信息
专业介绍
规章制度
首页
- 新闻动态
- 通知公告
学院概况
- 学院简介
- 学院领导
- 机构设置
成人教育
- 最新通知
- 招生信息
- 成教信息
- 专业介绍
- 规章制度
网络教育
- 最新通知
- 网教信息
自学考试
- 最新通知
- 招生信息
- 自考信息
- 专业介绍
- 规章制度
非学历教育
- 最新通知
- 招生信息
- 新闻中心
- 培训项目
- 网络课程
- 资料下载
党群工作
- 组织机构
- 支部园地
- 工会活动
办公系统
联系我们
最新通知
招生信息
成教信息
专业介绍
规章制度
规章制度
首页
>
成人教育
>
规章制度
> 正文
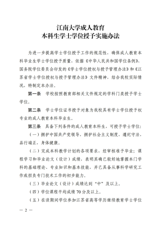
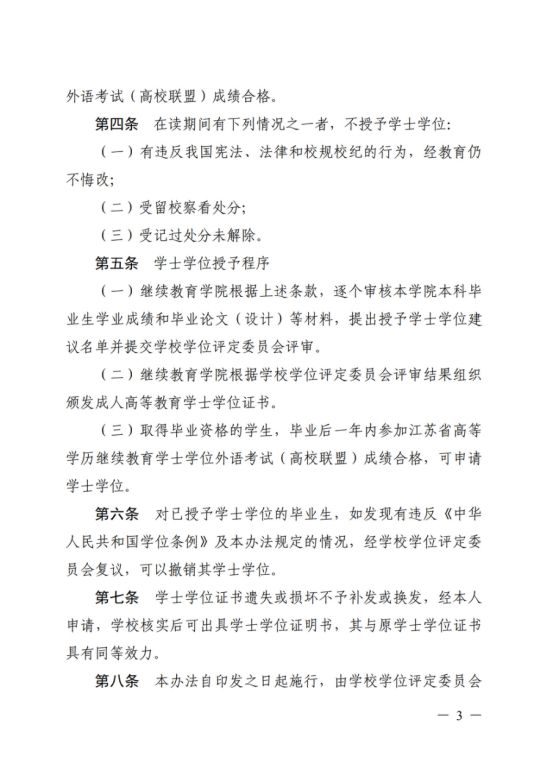
关于印发《江南大学成人教育本科生学士学位授予实施办法》的通知(江大校办【2024】4号)
发布日期:2024-01-09
来源:
编辑:成人教育
CRJY
友情链接:
江南大学
中华人民共和国教育部
江苏省教育厅
江苏省教育考试院
中国高等教育学生信息网
map