近期,我校史劲松、许正宏教授团队联合山东焦点福瑞达生物股份有限公司在微生物透明质酸生物合成影响机制方面取得重要进展。该项研究工作在Carbohydrate Polymers期刊(IF=10.7237,一区TOP期刊)上发表了题为《Genetic variation reveals the enhanced microbial hyaluronan biosynthesis via atmospheric and room temperature plasma》的研究论文,姚志远为论文第一作者,山东焦点福瑞达生物股份有限公司刘磊、康传利为共同作者,江南大学史劲松教授、龚劲松教授为通讯作者。
透明质酸(HA)又称为玻尿酸,是一种由N-乙酰葡萄糖胺和D-葡萄糖醛酸以β-1,3和β-1,4糖苷键交替连接组成的高聚合大分子黏性多糖,由于其独特的生物活性,已广泛应用于日化、食品和医药等应用领域。目前,HA的工业化生产主要采用发酵法,最常用的菌种是兽疫链球菌(Streptococcus zooepidemicus),但该菌株产HA水平偏低,工业生产性能仍需提升。菌株诱变作为提升菌种性能的常用手段,但对其用于高产HA菌株的组学数据鲜有报道,并且对于突变株的HA代谢变化及趋势尚未深入了解。
为提高菌株产HA的能力,以S. zooepidemicus作为出发菌株,在90%致死率的条件下进行了多轮ARTP诱变选育。建立牛血清白蛋白(BSA)沉淀法与十六烷基三甲基溴化铵比浊法结合的高通量筛选方法,对超过7500株突变株进行初筛,共计1442株突变株进行复筛后获得一株性能显著提升的突变株mut-A17。摇瓶培养18 h内HA产量提高42.9%,为0.813 g/L,分子量为0.54 × 106Da。在实验室5 L罐中分批发酵,20 h时HA产量达到4.56 g/L,这为工业规模的高产发酵奠定了良好的菌株基础,同时相比传统工艺缩短了发酵周期。
本工作获得一株产HA性能提升的突变株,并通过分析不同突变体之间调节HA合成代谢的调控点,为HA的有效合成和HA生产细胞工厂的工程化改造提供借鉴。

ARTP诱变育种及组合筛选策略

突变株产量与分子量筛选及稳定性考察

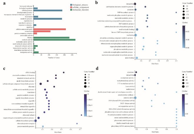
不同突变株共有差异基因GO富集分析

代谢相关DEGs排序与主要富集途径蛋白互作分析

mut-A17中HA代谢途径变化及HA前体积累变化