近期,我室许正宏教授团队在浓香型白酒窖泥微生物群落结构与功能演化驱动力方面取得重要进展,研究成果“Mining the Factors Driving the Evolution of the Pit Mud Microbiome under the Impact of Long-Term Production of Strong-Flavor Baijiu”正式发表于Applied and Environmental Microbiology (IF=4.792) (原文链接:https://doi.org/10.1128/AEM.00885-21),并被评选为当期封面论文。
泥窖池为浓香型白酒的发酵创造了独特的微环境,近年来的研究和长期的实践经验共同表明栖息于窖泥中的微生物在浓香型白酒独特风味形成中发挥着至关重要的作用。白酒界常说“窖龄老,酒才好”、“千年老窖万年糟,酒好全凭窖龄老”,那么,在人类数百年酿酒生产影响下,窖泥微生物群落发生着怎样的变化?这种变化的驱动因素是什么?它又会对白酒品质产生怎样的影响?
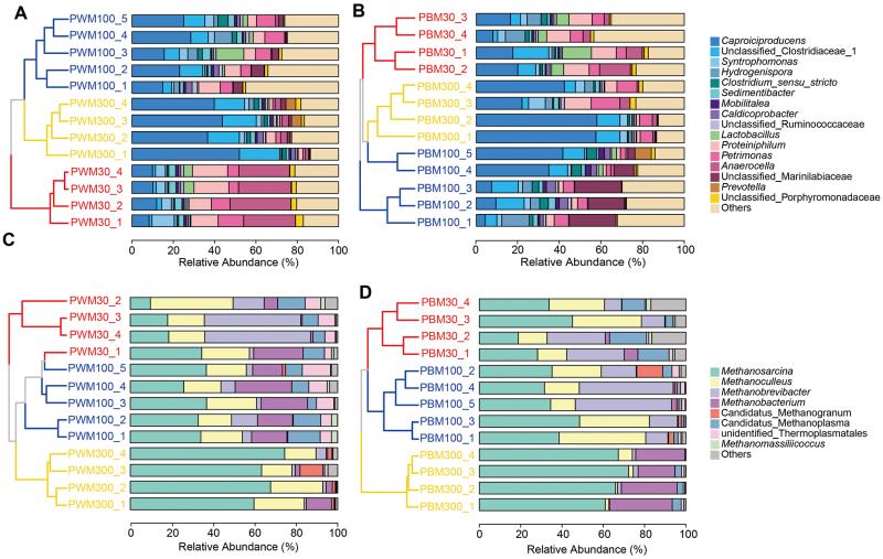
为解答上述问题,本文研究了不同窖龄窖泥微生物群和微生物主要代谢产物的差异,推断了窖泥微生物群落的主要功能种群,并探讨了窖泥微生物群落演化的选择压力。研究发现窖泥中乳酸、己酸、乙酸、丁酸等四大酸含量随窖龄增加而增加,酯类物质占挥发性化合物的50.3%-64.5%。窖泥菌群以细菌和古菌为主,梭菌纲(Clostridia)占总细菌丰度的39.7%-81.2%,甲烷微菌纲(Methanomicrobia)占总古菌的32.8%-92.9%。在属水平,丰度占比最高的细菌和古菌类群分别为产己酸菌属(Caproiciproducens)和甲烷八叠球菌属(Methanosarcina),随着窖龄增加,两者的相对和绝对丰度都呈上升趋势,相关性分析表明,两个属与大部分代谢物呈显著正相关关系。在此基础上,进一步探究了厌氧培养条件下乙酸和乳酸为碳源对新泥菌群演变的影响,结果显示两种碳源都有利于梭菌纲的富集,且乳酸效果较优,我们进而分析了乳酸连续补料的作用,在培养15天后,产己酸菌属相对丰度从初始的0.22%提升至40.9%,显著改善了新泥的菌群结构。本研究阐释了在几十年甚至几百年的连续酿酒活动的影响下,窖泥微生物群落呈现出规律性和方向性的变化,初步揭示了窖泥微生物群落定向演化的影响因素,并为促进功能微生物的富集提供了一种新的途径。
许正宏教授为论文通讯作者,柴丽娟副研究员为第一作者。上述研究工作得到了国家重点研发计划项目(2018YFC1603800)、国家自然科学基金(31901658)、中国博士后科学基金(2020M671407)和轻工业技术与工程国家级一级学科项目(LITE2018-11)的资助。

◆ 封面图片由泸州老窖股份有限公司提供,展示了1573国宝窖池群。
(封面链接:https://journals.asm.org/toc/aem/87/17)


研究结果图