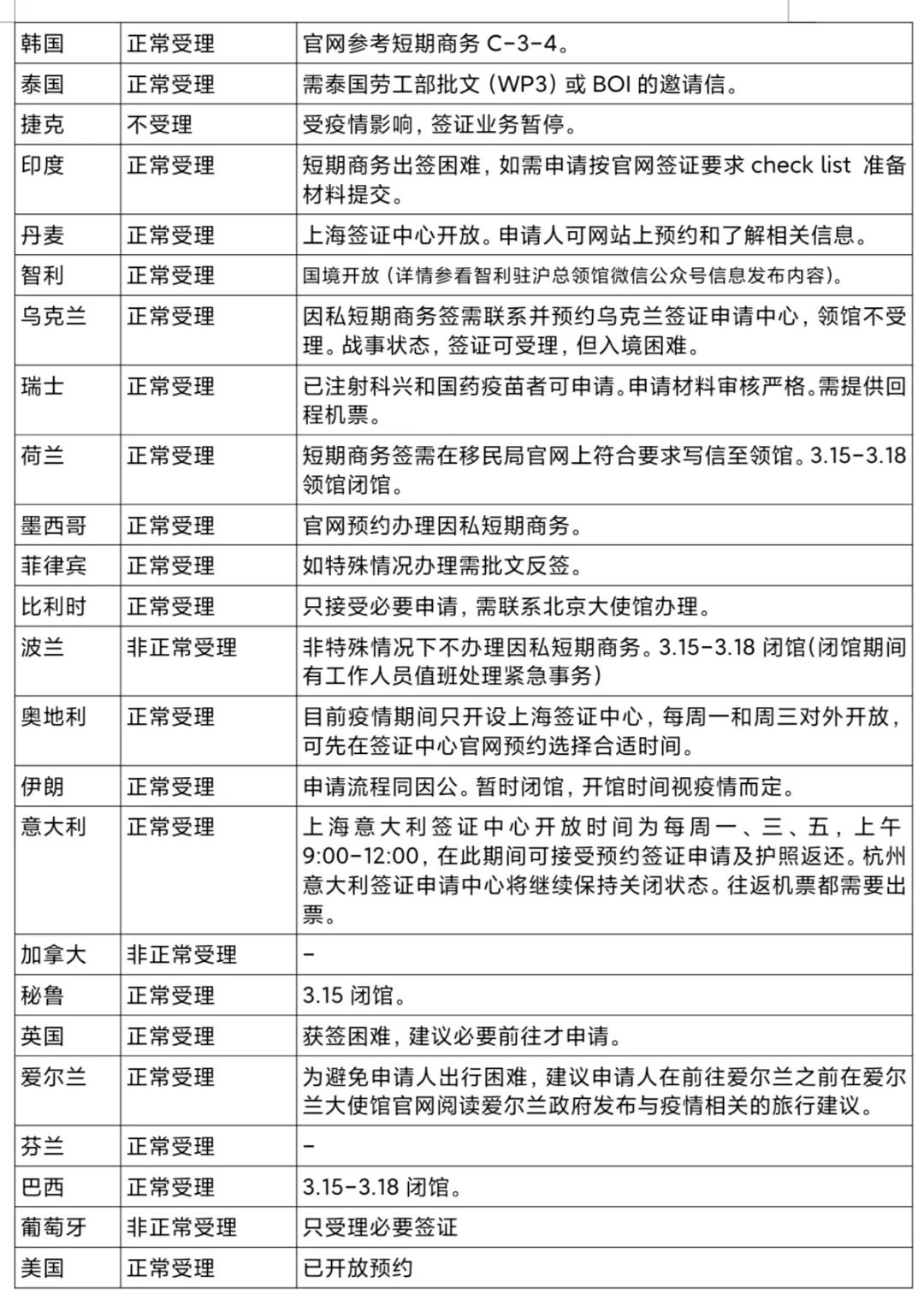
各国驻沪总领馆最新签证业务信息汇总
 来源:国际交流合作处 国交处出入境管理科  发布日期:2022/06/22 15:17:41  浏览次数:

技术支持:信息化建设管理处

地址:江苏省无锡市蠡湖大道1800号

邮编:214122

联系电话:+86-510-85197762,85913623,85913625

服务邮箱:gjch@jiangnan.edu.cn

Baidu
map